收藏
西海岸新区铁山卫生院信息公开诊疗服务——就诊须知
青岛西海岸新区政务网 发布日期 : 2026-03-03
字体大小: 打印

西海岸新区铁山卫生院信息公开诊疗服务——就诊须知



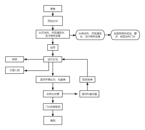
门诊就诊须知:

一、就诊前需做预检分诊:做好分诊,到挂号处挂号

二、在排队、候诊等过程中,与他人保持 1 米以上距离,不聚集、不交谈。

三、严格遵守“一人一诊一室”尽量减少陪同。

四、携带好本人身份证、医保卡等证件医保卡、大病证等有效证件。

五、完成就诊后应及时离开。

六、需要住院的人员,持住院证到住院处办理住院登记,到二楼护士站办理入院。

附件加载中...

回到
顶部