登录
无障碍
长者模式
长者专区
高级搜索
热搜词:
首页
要闻动态
政务公开
政务服务
互动交流
数据开放
投资西海岸
醉美西海岸
退出长者模式
首页
要闻动态
政务公开
政务服务
互动交流
数据开放
投资西海岸
醉美西海岸
当前位置:
首页
>
专题专栏
>
投资西海岸
>
指标专栏
>
登记财产
>
营商政策
收藏
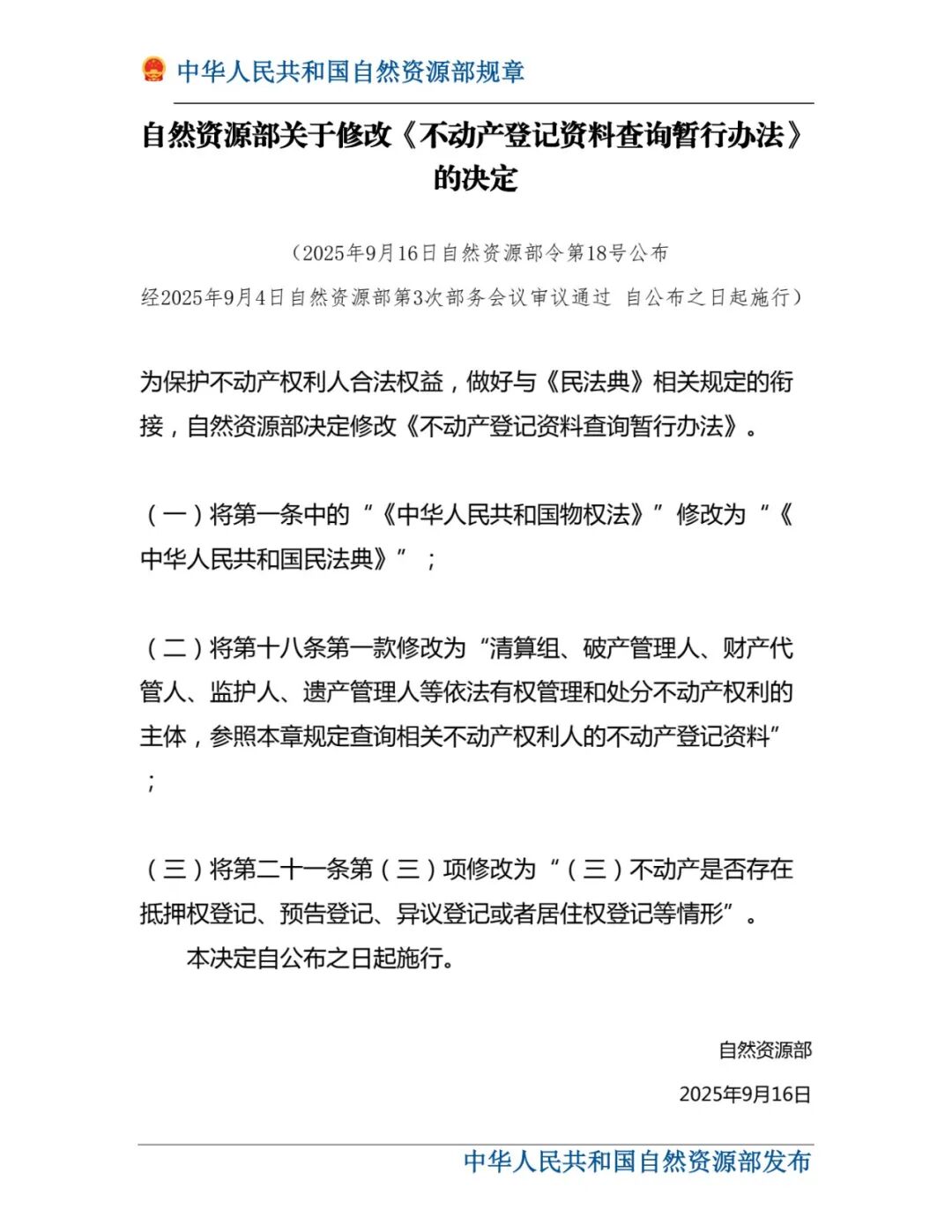
自然资源部关于修改《不动产登记资料查询暂行办法》的决定
青岛西海岸新区政务网
发布日期 : 2025-10-23
【
字体大小:
大
中
小
】
打印
附件加载中...
智能
问答
回到
顶部
网站建设
意见征集
10341632
自然资源部关于修改《不动产登记资料查询暂行办法》的决定