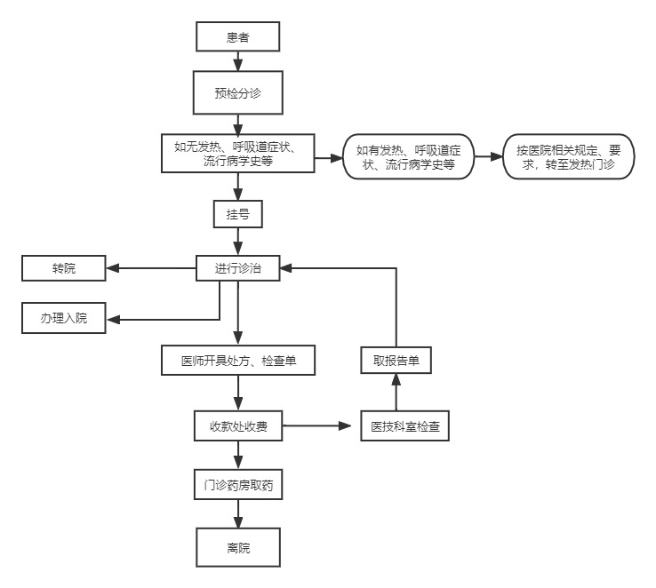
门、急诊服务流程

留观:确需留观患者由护士引领至留观室,进行留观。
住院:入院、出院、转院在挂号室一站式办理(门诊、护理、挂号电话沟通,电脑操作医嘱确认,在挂号室
直接办理。)
双向转诊:(一)转入病人:接转诊病人后,在相应科室进行转诊登记,实行优先就诊、检查、交费、取
药;需住院者优先安排。
(二)转出病人:根据病情,需要转到上级医院进一步治疗的患者,在征得科室主任同意、患者及家属同意后,科室医生进行登记、填写转诊病情介绍单,联系好上级医院,医护人员要护送患者转院,确保患者安全转入上级医院,并做好病情交接工作。
附件加载中...